Yuga Labs has announced that it will debut the open beta for its upcoming Otherside metaverse game, Legends of the Mara, sometime in September. Yuga first demoed Legends of the Mara to a small group of Otherdeed holders in July.
First announced in March 2022, Otherside continues to represent the largest expansion of the Bored Ape Yacht Club (BAYC) universe, serving as an MMORPG (Massively Multiplayer Online Role-Playing Game) that interfaces directly with the BAYC ecosystem. Using virtual land ownership, Otherside allows players to own virtual land, authenticated through their Otherdeed NFTs, and then explore an open-world game.
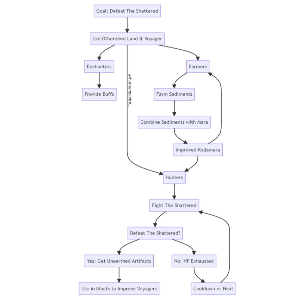
Legends of the Mara, a 2D web-based game, is rooted in the Otherside metaverse world, where members use their Otherdeed NFTs alongside a new NFT that allows them to edit sediments, hatch their ships, and fight against something called ‘The Shattered’ named. β with the aim of placing as high as possible.
X user Hunter Solar gave a comprehensive overview of how the game is structured and what it looks like.
For Otherdeed NFT holders, their virtual land collectibles offer two different levels: environmental levels and sediment levels.
Environmental levels determine the number of ‘workers’ you can have, while sediment layers determine the number of ‘resources’ you produce. However, ‘workers’ also have their own levels: Koda, Mara (hunters, farmers, wizards) and Kodamara (evolved Mara).

In the announcement, Yuga also said the game will “evolve over the coming months” and that Otherdeed NFT holders will also receive a variety of rewards closer to the game’s public launch.
Michael Figge, Yuga’s chief creative officer, told nft now in July that Otherside “represents a home for all communities where they can build things that resonate with their own communities.” He said entering other metaverse worlds provides a “pretty empty experience” and hinders the genuine interest of people who do want to explore these digital worlds.
He emphasized that another key factor in highlighting community confidence in Yuga’s products centers on the IP licensing mechanisms that generally allow BAYC holders to monetize their PFPs β now encapsulated by the β Made by Apesβ platform.
In July, Yuga acquired metaverse startup Roar Studios to drive Otherside’s continued development.
Editor’s Note: This article was written by a staff member of nft now in collaboration with OpenAI’s GPT-4.
